福建厦门湖里岐山北路516号清华海峡研究院
您好!欢迎访问厦门威伯伦科技有限公司网站!
400-0592-586
steve@weibolun.com​

技术资料

THE LATEST NEWS


橡胶,塑料,MIM,CIM 加工工艺

TO PROVIDE EXCELLENT PRODUCTS AND HIGH QUALITY SERVICES TO CUSTOMERS

​塑炼胶质量问题及改进
来源: | 作者:长虹 | 发布时间: 586天前 | 283 次浏览 | 🔊 点击朗读正文 ❚❚ | 分享到:
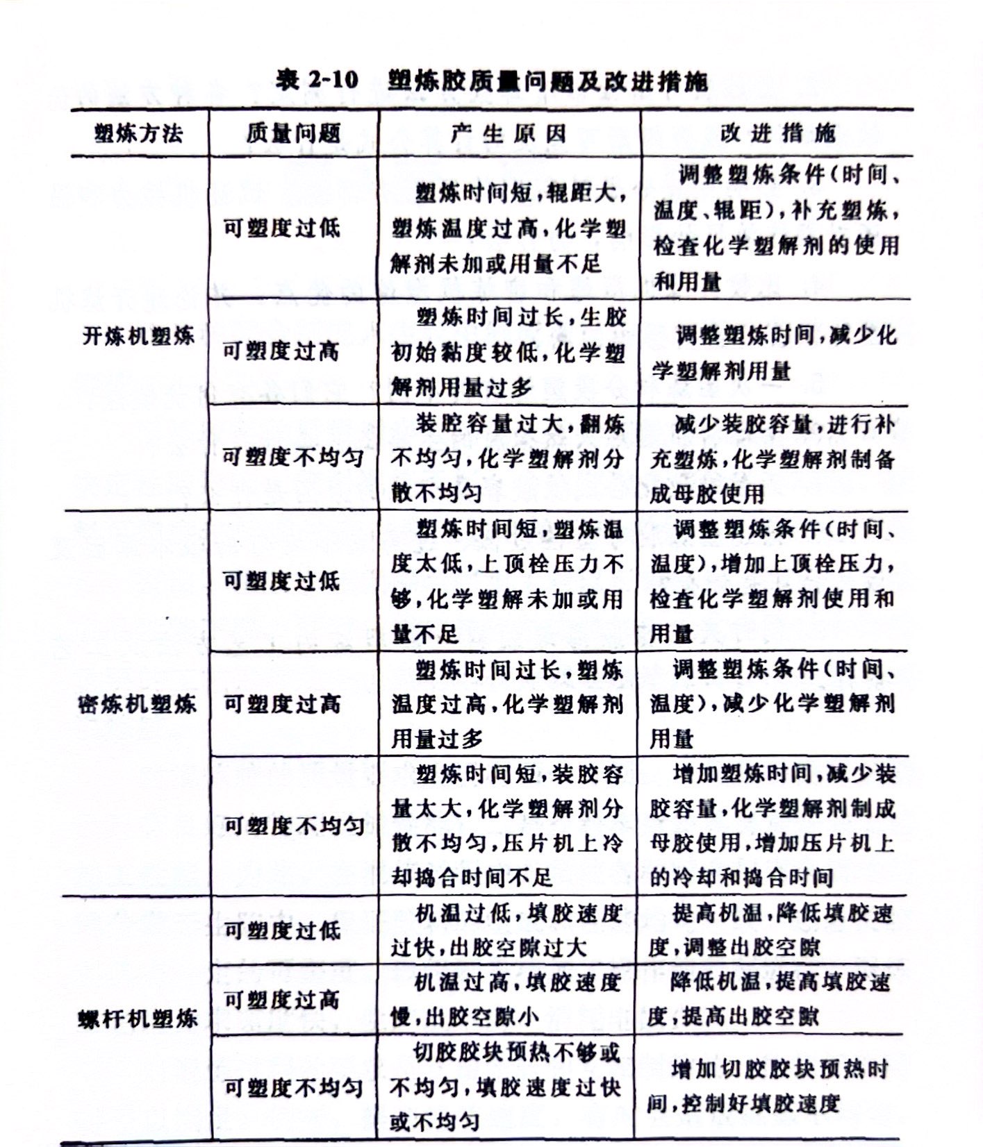
生产中必须严格控制塑炼胶的质量,及时解决可塑度过低、过高或不均匀等问题,并对质量不合格的塑炼胶提出切实可行的处理意见,如将可塑度过低和可塑度过高的塑炼​胶搭配混均使用等,以保证生产的顺利进行和产品质量,表2-10总结了塑炼胶质量问题的产生原因及改进措施。

     生产中必须严格控制塑炼胶的质量,及时解决可塑度过低、过高或不均匀等问题,并对质量不合格的塑炼胶提出切实可行的处理意见,如将可塑度过低和可塑度过高的塑炼胶搭配混均使用等,以保证生产的顺利进行和产品质量,表2-10总结了塑炼胶质量问题的产生原因及改进措施。