配合剂在混炼前需进行预处理,包括粉碎、干燥、筛选、熔化过滤和蒸发脱水等步骤。粉碎用于将块状或粗粒状配合剂磨细,常用机械有盘式粉碎机、球磨机和锤式破碎机。干燥旨在去除水分及低挥发性杂质,防止结团和气泡,不同配合剂需在不同温度下干燥。筛选用于去除机械杂质,提高硫化胶性能。熔化过滤和蒸发脱水处理低熔点软化剂和黏性液体,去除杂质和水分。母炼胶和膏剂的制备有助于配合剂分散,减少飞扬损失,改善混炼环境。
不符合技术要求的配合剂,用于混炼之前都必须预先进行加工。其加工主要包括固体配合剂的粉碎,粉状配合剂的干燥和筛选,黏性配合剂的融化和过滤,液体配合剂的脱水和过滤等。
(1)粉碎 块状或粗粒状配合剂在使用前需要加以粉碎磨细,以便于在胶料中进行分散。粉碎常用的机械有盘式粉碎机、球磨机和锤式破碎机等。刨片机等用于石蜡等的切片,锤式破碎机主要用于粉碎沥青、松香等块状配合剂。配合剂的粉碎的程度应根据其性质来决定,如硬脂酸、石蜡应不大于10g,沥青则不应粉碎过细,否则会造成熔化或粘连。
(2)干燥 干燥的目的是去除或减少配合剂中的水分及低挥发性杂质。配合剂中含水量过大,配合剂容易结团,不仅会使筛选困难,同时也容易使硫化胶产生气泡。故在使用以前必须使配合剂在专门的加温室或干燥器中进行加热干燥,除去其中的水分。
配合剂按其与水分的作用,可分为两类。第一类配合剂容易吸水而变质、结团而影响制品质量,如氧化镁等,遇水后会发生化学变化,影响氯丁橡胶的硫化活性;大部分发泡剂会因吸水而影响起发率;某些矿质填料吸水后虽不变质,但会造成制品硫化后脱层、内部起鼓等质量问题;硫黄吸水后造成粒子表面酸化,导致结团,不仅影响分散,而且加速制品老化。第二类配合剂受水作用不起化学变化,虽然大部分有吸湿性,但一般吸收量不大,可不进行干燥。如果水分含量过大,则必须进行干燥,以避免产生气泡。
配合剂的干燥可采用各种不同的干燥设备,如干燥室、真空干燥箱、烘箱或螺旋式干燥机等。
熔点较低的配合剂,如硫黄、促进剂和防老剂进行干燥时,于燥温度应比其熔点低25~40°C,以免熔融结块。硫黄干燥时,最好先将其薄薄地铺在干燥盘中,然后在35~45°下进行干燥。这样不但能去除水分,而且能去除硫黄中的亚硫酸。无机矿质填料类的干燥温度可在 80°C以上。配合剂的干燥程康应根据其水分含量来控制。一般含水率应控制在1.5%
以下。
(3)筛选 筛选的目的是除去混夹在配合剂中的机械杂质,如砂粒、木屑和配合剂本身的大颗粒等。如果这些机械杂质和粗颗粒混人橡胶,则会降低硫化胶的物理机械性能,甚至会造成极为有害的后果。如医疗用热水袋上有杂质,会烫伤人体,机器或仪器用橡胶制品上有杂质会损坏这些设备,高电压下使用的设备与仪器用橡胶制品有杂质时,则会引起人身事故。此外,像螺栓、螺帽和砝码等物件混人配合剂中会损坏混炼设备等。
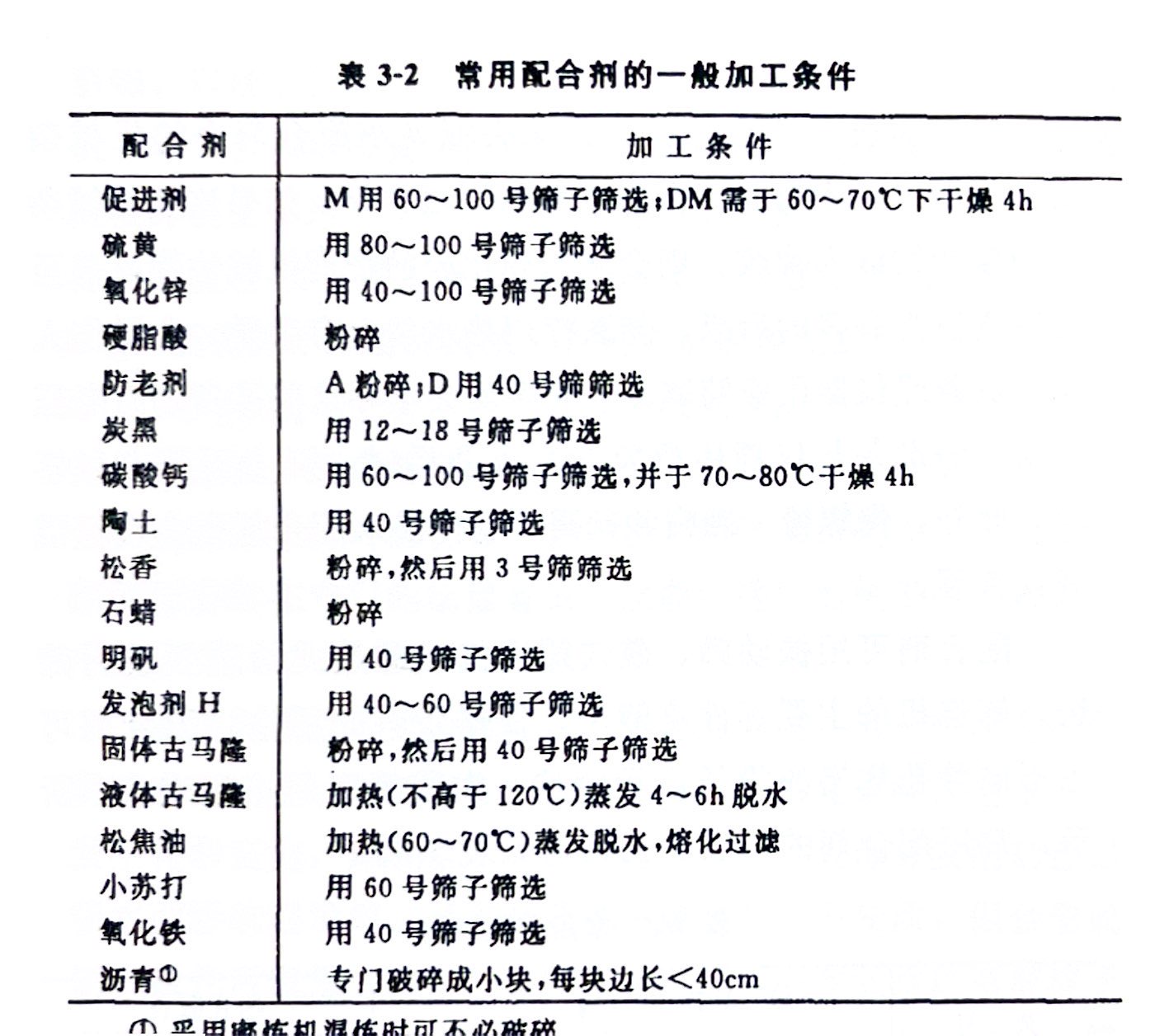
配合剂可用振动筛、鼓式筛选机或螺旋式筛选机进行筛选。筛选机的主要部件是筛网。根据胶料的用途,配合剂可用不同筛孔规格的筛子进行筛选。常用筛网规格如表3-1所示,常用配合剂的一般加工条件见表3-2。

(4)熔化、过滤和蒸发(脱水)熔点较低的固体软化剂及黏度较大的液体软化剂,通常进行加热熔化或通过加热来降低黏度,然后用专门的筛网过滤除去机械杂质。过滤应在熔化或加热后趁热进行。
如果液体配合剂中的水分含量超过规定的技术标准,也应进行专门的加热再蒸发脱水。与此同时还要进行过滤以除去机械杂质。

(5)母炼胶和膏剂的制备 为使配合剂易于分散,防止结团,减少在混炼过程中飞扬损失,改善混炼加工环境,在混炼前可将某些配合剂,如炭黑、促进剂、着色剂等制成母炼胶或膏剂,然后再进行混炼。生产中常将炭黑、促进剂等制备成母炼胶,也有将氧化锌、硫黄、促进剂、着色剂等制成膏剂使用的。
母炼胶的制造是在炼胶机上进行的。制造时按一定比例将所用配合剂和生胶在炼胶机上混炼均匀即可。母炼胶中配合剂的填充量可根据需要来确定。但对于炭黑母炼胶,炭黑的最大填充量不应超过其“临界浓度”。临界浓度是指炭黑在生胶中的最大含量,通常可根据具体炭黑品种的吸油值确定,例如
耐磨炉黑的吸油值为1.25ml/g,说明每100g 生胶中炭黑只能填充125ml或117g的生胶(假设生胶的相对密度为0.94).据此,可计算出100g 生胶中炭黑的最大填充量应为85g,故制备高耐磨炉黑母炼胶时临界浓度为85%。若超过这个临界浓度时,母炼胶中就会出现较大团块和分散不良的现象。